Программа лояльности: зачем она бизнесу в 2026 и как её настроить
Одним из способов превратить разовых покупателей в постоянных является программа лояльности. Это инструмент для системной работы с повторными продажами: клиент получает выгоду и повод возвращаться к бренду, а компания — прогнозируемый спрос и полезные данные для настройки маркетинговой стратегии.
В чём суть и польза программы лояльности
В отличие от разовых скидок, чья цель — подтолкнуть к покупке здесь и сейчас, участие в программе лояльности формирует долгосрочные клиентские отношения. Мотивация выстраивается так, чтобы покупатели активнее взаимодействовали с брендом и возвращались к нему осознанно, а не ситуативно.
Преимущества здесь проявляются и для бизнеса, и для аудитории. В частности, для компаний это могут быть:
Преимущества здесь проявляются и для бизнеса, и для аудитории. В частности, для компаний это могут быть:
- Рост числа повторных покупок и LTV. Накопление баллов, получение новых статусов и персональные условия усиливают мотивацию покупать снова и снова. За счёт этого способны вырасти частота заказов и совокупная выручка за весь период взаимодействия с клиентом.
- Увеличение среднего чека. Скидка или бонус, которые активируются при достижении определённой суммы заказа, могут стать стимулом добавить больше товаров в корзину. А это, в свою очередь, напрямую отражается на среднем чеке.
- Управление маркетингом и поведением аудитории. Правила начисления и списания баллов дают возможность направлять спрос в нужную сторону. Например, вы можете связать программу с покупкой товаров из указанных категорий или у выбранных партнёров, продвигая необходимые позиции.
- Аналитика и данные о клиентах. После настройки аналитики программа способна фиксировать историю и частоту покупок, динамику среднего чека, реакцию на промоакции и другие показатели. Эти данные используются для сегментации аудитории и корректировки предложений.
С позиции клиента программа лояльности — это прозрачная модель выгоды. Он понимает, за что получает вознаграждение, сколько бонусов уже накоплено и как их использовать. Дополнительную ценность создаёт чувство персонального отношения и заботы, которое также влияет на предпочтение определённого бренда.
Когда программы лояльности наиболее эффективны
Программы лояльности могут быть особенно полезны там, где покупки совершаются регулярно, а клиенты возвращаются к бренду в течение короткого или среднего цикла:
- Ритейл и розничная торговля. Продуктовые сети, магазины косметики, аптеки и другие точки с высокой частотой покупок. Здесь на выбор бренда способна повлиять даже умеренная дополнительная выгода, а балльные системы и статус в программе помогают формировать покупательские привычки.
- Сфера услуг. Кофейни, рестораны быстрого питания, салоны красоты, автомойки и другой бизнес, где важны регулярность и привязка к определённым точкам. Клиент вознаграждается, например, за число посещений или объём трат, что учитывается через карты лояльности или абонементы. Накопленный результат становится дополнительным аргументом в пользу повторного визита.
- Онлайн-сервисы и e-commerce. В их числе — интернет-магазины и цифровые платформы, в том числе с системой подписок. Программа лояльности позволяет удерживать клиентов внутри экосистемы через кешбэк, бонусы за активность и особые акции.
Однако в некоторых отраслях эффект от внедрения программы лояльности может быть слабым или вообще нулевым. Речь идёт о бизнесе с редкими и дорогостоящими покупками, где цикл сделки длится месяцами, а иногда и годами.
Например, в таких сферах, как недвижимость или автомобильная отрасль, клиенты обычно принимают решение один раз на длительный срок. Повторная сделка может состояться через несколько лет или вообще не состояться, поэтому накопление бонусов или статусов здесь теряет смысл. Решающими становятся другие факторы: репутация компании, прозрачность условий, экспертиза, качество сопровождения.
Какие бывают программы лояльности
Формат программы определяется частотой покупок, уровнем маржинальности, конкурентной средой и задачами бизнеса. Ниже — основные модели, которые применяются на практике.
Накопительная
Одна из самых распространённых моделей: клиент получает баллы за покупки и затем использует их для частичной или полной оплаты следующих заказов. Правила начисления и списания баллов и сроки действия бонусов позволяют контролировать экономику программы и прогнозировать возможную нагрузку на бюджет.
ИЗОБРАЖЕНИЯЕ БУРГЕР КИНГ
Статусная
Это бонусная система лояльности, в которой размер привилегий зависит от достигнутого уровня. Статус присваивается клиенту при выполнении заданных условий, таких как объём трат или активность за определённый период.
С повышением статуса расширяется набор преимуществ. Они могут включать увеличенный кешбэк, доступ к специальным предложениям, новые условия обслуживания и так далее.
Статус закрепляется навсегда либо пересматривается через заданный промежуток времени. В последнем случае клиент может тратить, к примеру, 10000 рублей в месяц и получать скидку на последующие покупки. Но если в следующем месяце объём покупок ниже, уровень сбрасывается и его приходится достигать заново.
ИЗОБРАЖЕНИЕ КЛУБ ДРУЗЕЙ ДИКСИ
Геймифицированная
Здесь вознаграждение выдаётся, если клиент выполняет установленные задания: например, регулярно посещает мобильное приложение, проходит мини-игры или покупает товары из выбранной категории. Игровая механика усиливает вовлечённость и стимулирует регулярный контакт с брендом, особенно в цифровой среде. При разработке важно тщательно продумывать сценарии и баланс сложности.
ИЗОБРАЖЕНИЕ 5КА
Подписочная
Клиент оплачивает ежемесячную или годовую подписку и за это получает набор привилегий: бесплатную доставку, приоритетное обслуживание, расширенный кешбэк, дополнительные скидки. Модель формирует стабильный денежный поток и усиливает привязку к бренду. Вместе с тем экономическая ценность подписки должна быть очевидной, чтобы повысить вероятность продления.
ИЗОБРАЖЕНИЕ ШОППИНГ
Партнёрская
Несколько компаний объединяют усилия, чтобы создать общую систему начисления и списания баллов. К примеру, клиент получает баллы у одного бренда и может использовать их для покупок у другого.
Подобная схема расширяет возможности применения бонусов и увеличивает привлекательность программы для аудитории. При этом требуется прозрачная схема взаиморасчётов и единые правила учёта баллов для всех участвующих партнёров.
ИЗОБРАЖЕНИЕ КОПИМ БОНУСЫ
Как реализовать программу лояльности в платформе Altcraft
После того как цели и формат определены, программу лояльности необходимо встроить в действующую маркетинговую инфраструктуру. Интеграция важна, чтобы работа с бонусами, коммуникация с клиентами и аналитика работали согласованно и опирались на одни и те же данные.
ИЗОБРАЖЕНИЕ ИНТЕРФЕЙС
Через модуль задаются правила и параметры программы, в том числе:
- настройка триггерных, скидочных и балльных промоакций с детальной конфигурацией условий их работы;
- гибкое управление баллами: правила начисления и списания, стоимость, сроки действия, привязка к валютам;
- контроль уровня участника программы лояльности в зависимости от накопленных баллов;
- аналитика: отчёты по транзакциям, активности участников, покупкам и другим данным;
- добавление партнёрских организаций для проведения совместных промоакций и многое другое.
Действия участников программы лояльности фиксируются в клиентских профилях. Информация об участии в промоакциях, операции с баллами и другие детали становятся частью общей картины. Благодаря этому коммуникации и стратегию можно выстраивать на основе фактической активности клиентов для более точного и релевантного взаимодействия.
Инструменты автоматизации маркетинга позволяют создавать сценарии программ самой разной сложности: от базовой модели с простым начислением и списанием до бонусных программ лояльности с многоуровневыми условиями вознаграждений.
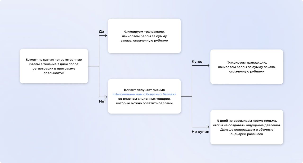
Пример: клиент впервые авторизуется на сайте и присоединяется к программе. За это ему автоматически начисляются приветственные баллы. После этого отправляется welcome-письмо, где указывается, в том числе, сумма баллов на счёте.
Если в первую неделю клиент всё ещё не потратил баллы, можно мягко подтолкнуть его к покупке. Для этого настраивается отправка письма-напоминания с текущим балансом и подборкой акционных товаров, которые можно оплатить баллами. За часть суммы заказа, оплаченную рублями, клиент получает кешбэк.
Настроить возможно в том числе размер скидки в зависимости от уровня участника. Эта схема подойдёт для промоакций, где накопленные баллы меняют статус клиента в программе. Например:
- клиенты, накопившие 5000 баллов, получают «Бронзовый» уровень и скидку 5% на покупки в следующем месяце;
- накопив 10000 баллов, они переходят на «Серебряный» уровень, где скидка вырастает до 10%;
- когда число баллов превышает 15000, уровень меняется на «Золотой», а скидка составляет 15%.
То есть, если за февраль клиент накопил 10 тыс. баллов, в марте он получает скидку 10% на покупки. Но чтобы скидка сохранялась в апреле, за март необходимо набрать требуемое число баллов, иначе статус и уровень скидки сбрасываются.
Заключение
Успешная программа лояльности укрепляет связь бренда с аудиторией и влияет на стратегию бизнеса в долгосрочной перспективе. При продуманной архитектуре она формирует модель повторных продаж, где взаимодействие с клиентами выстраивается последовательно и осмысленно.
Altcraft предлагает цифровую среду, в которой программа лояльности становится органичной частью общей рабочей модели. Возможности автоматизации интернет-маркетинга объединяют данные, процессы и коммуникации в рамках единой инфраструктуры, что особенно важно для развития отношений с аудиторией и масштабирования при росте базы.




